陇南师范学院

211 | 985 | 双一流 | 师范
甘肃省 高职(专科) 省重点 公办

养正育德博学新民

0939-3203309

http://www.lntc.edu.cn/

图片

2017陇南师范高等专科学校单招招生简章

2022-06-22 08:17:38      分享至:

  为贯彻落实《国务院关于深化考试招生制度改革的实施意见》(国发[2014]35号)文件精神,根据省招委会《关于做好2017年甘肃省普通高校招生高职(专科)层次单独测试和综合评价录取的通知》(甘招委发[2017]4号)文件要求,结合学校实际,特制定我校2017年单独测试招生实施方案。

  一、招生原则

  我校2017年单独测试招生工作将严格遵循高校招生“阳光工程”的精神和要求,在甘肃省教育考试院的监督、指导下,由学校按照“单独确定入学标准、单独组织入学考试、单独进行招生录取”和“公平竞争、公正选拔、公开程序、公示结果”的基本原则具体组织实施。

  二、招生对象及报考条件

  (一)招生对象

  已参加甘肃省2017年普通高等学校招生全国统一考试报名的普通高中毕业生和应届中职毕业生均可报考。

  1、学前教育专业仅限中等职业学校学前教育专业考生报考。

  2、旅游管理、电子商务、机电一体化技术、园林技术、焊接技术及自动化等专业符合条件的考生均可报考。

  (二)报考条件

  1、遵纪守法,品行端正,无违法违纪记录。

  2、身心健康,参加单独测试招生的考生必须参加当年县(区)招办组织的高考体检,并符合我校2017年单独测试招生相关专业规定的招生条件和身体要求。

  三、招生计划及收费标准

  陇南师专2017年单独测试招生计划表

1.png

  四、报名及资格审核

  (一)报名时间

  2017年3月15日~3月31日,逾期不予补报。

  (二)报名方式

  1、网上报名

  符合我校单独测试招生报名条件的考生,登录陇南师范高等专科学校招生信息网(http://222.23.16.7/zsc/),进入单独招生栏目,按要求注册,并牢记用户名和密码,注意保密。进入单独招生报名系统后,认真阅读报名须知,准确填写《陇南师范高等专科学校2017年单独测试招生考生报名表》,选择报考专业,并按网上提示上传照片,照片为近期免冠正面2寸(34×45mm)彩照,jpg格式,大小为20k以下。

  2、现场报名

  没有条件进行网上报名的考生可携带身份证原件来我校招生处现场报名;报名时需提供甘肃省2017年普通高考报名考生号和近期免冠正面2寸(34×45mm)彩照电子版,jpg格式,大小为20k以下。

  (三)资格审核

  我校在整理报名考生信息后,与甘肃省教育考试院2017年高考报名考生信息库进行比对审核,符合报名条件的考生名单将于4月3日在我校招生处网页上公布,考生也可在网上查询或电话咨询。

  (四)缴纳测试费

  审核通过的考生须按照我校指定账户缴纳单独测试费100元/人。在指定日期(4月7日)之前未缴纳单独测试费者,视为自愿放弃;由于个人的原因未参加综合素质测试的考生不退单独测试费。缴费账户如下:

  户 名:陇南师范高等专科学校

  帐 号:6200 1680 4010 5060 3125

  开户行:建行成县开发区支行

  汇款时备注栏请注明“***考生单招测试费”。

  五、交纳报名材料

  符合报名条件的考生于2017年4月7日凭本人身份证(或户籍证明)原件和单独测试费回执,到我校办理以下手续:

  (一)交《陇南师范高等专科学校2017年单独测试招生考生报名表》;

  (二)报考学前教育专业的考生须交在中职阶段所学专业为学前教育的证明(由所在中职学校开具);

  (三)交2014年7月1日以后获得的“特长分”证书原件及复印件1份(仅限市级及其以上证书)。

  六、综合考核办法

  (一)学前教育专业

  成绩评定由综合素质测试成绩(满分400分)、面试成绩(满分100分)、特长分(满分100分)三部分组成,总分为600分。综合素质测试大纲和专业面试办法请登录我校招生信息网查阅。

  1、综合素质测试(满分400分)

  测试内容主要对文化基础知识、学习能力、职业道德修养、职业潜能、学前教育专业技能等方面进行综合素质测试。测试时间是2017年4月8日上午9:00~11:30,考生凭本人身份证原件和单独测试招生准考证到我校(甘肃省成县陇南师专)参加综合素质测试。测试方式为笔试,测试时间为150分钟。

  2、专业面试(满分100分)

  报考学前教育专业的考生在综合素质测试结束后,必须参加4月8日下午2:30开始,至4月9日下午6:00结束的专业面试。面试不合格或无故不参加面试的考生将不予录取。

  3、特长分(满分100分)

  符合特长分条件的考生,获得特长分加分。特长分加分项目共4项,考生各项累计分数在100分以内的,按实际分数计算特长分总分;累计分数超过100分的,按100分计算特长分总分。

  (1)技能等级证书加分

  2014年7月1日后获人社部门或其他行政主管部门核发的技能证书并提供证书原件及其复印件1份:初级一项加10分,两项及两项以上加15分;中级及中级以上20分。本项最高加分20分。

  (2)技能比赛获奖加分

  2014年7月1日后参加行政主管部门或政府委托的专业协会或大赛组委会举办的技能比赛获奖,个人项目提供获奖证书原件及其复印件1份、集体项目提供获奖证书原件或复印件1份:市级(不含县级市)第4~6名(或优秀奖)加30分,第3名(或三等奖、铜奖)加40分,第2名(或二等奖、银奖)加50分,第1名(或一等奖、金奖)加60分;参加省级及省级以上比赛获前6名或优秀奖以上的,加60分。本项最高加分60分。

  注:团体项目获奖证书有考生本人姓名的予以加分;无考生本人姓名的,无法采信,不予加分。

  (3)文体比赛获奖加分

  2014年7月1日后参加行政主管部门或政府委托的专业协会或大赛组委会举办的文体比赛获奖,个人项目提供获奖证书原件及其复印件1份、集体项目提供获奖证书原件或复印件1份:市级(不含县级市)第4~6名(或优秀奖)加3分,第3名(或三等奖、铜奖)加5分,第2名(或二等奖、银奖)加8分,第1名(或一等奖、金奖)加10分;参加省级及省级以上文体比赛获前6名或优秀奖以上的,加10分。本项最高加分10分。

  注:团体项目获奖证书有考生本人姓名的予以加分;无考生本人姓名的,无法采信,不予加分。

  (4)其它特长项目加分

  2014年7月1日后个人参加行政主管部门或政府委托的专业协会或大赛组委会举办的其他竞赛获奖(提供获奖证书原件),或持有2014年7月1日以后获得的反映考生本人特长的其他证书原件,经我校特长分评审小组评审,可给予市级每项3~5分、省级及省级以上每项5~10分的加分。本项最高加分10分。

  (二)旅游管理、电子商务、机电一体化技术、园林技术、焊接技术及自动化等专业

  成绩评定由综合素质测试成绩(满分500分)和“特长分”(满分100分)两部分组成,总分为600分。综合素质测试大纲请登录我校招生信息网查阅。

  1、综合素质测试(满分500分)

  测试内容主要对文化基础知识、学习能力、职业道德修养、职业潜能等方面进行综合素质测试。测试时间是2017年4月8日上午9:00~11:30,考生凭本人身份证原件和单独测试招生准考证到我校(甘肃省成县陇南师专)参加综合素质测试。测试方式为笔试,测试时间为150分钟。

  2、特长分(满分100分)

  按照学前教育专业特长分加分办法执行。

  七、录取办法

  (一)录取工作在甘肃省教育考试院的领导下,由我校组织实施。

  (二)为保证录取生源质量,招生成绩公布后,学校为学前教育专业和其他专业分别划定录取分数线,线上考生方可录取。

  (三)录取坚持 “尊重志愿、分数优先”的原则,按计划、按总成绩(含加分)分专业从高分到低分录取。

  (四)因学前教育专业和其他专业综合素质测试考题不同,计分方式也不同,因此,报考学前教育专业的考生只能参加学前教育专业的录取,不能录取到其他专业;报考旅游管理、电子商务、机电一体化技术、园林技术、焊接技术及自动化专业的考生,只能按照专业志愿依次录取到其中一个专业,不能录取到学前教育专业。

  (五)我校根据录取原则先确定拟录取考生名单,上报甘肃省教育考试院审核通过后在我校招生信息网上予以公示。

  (六)参加政府行政职能部门组织的职业技能大赛,获得国家级奖项或省级一等奖的考生,经我校认定无异议者可破格录取到与所获奖项相同或相近的专业,但综合测试必须参加。

  (七)凡被我校单独测试招生录取的考生,不再参加甘肃省2017年普通高考和普通高等教育对口招生考试,也不能被其它高校录取;未被我校录取的考生可继续参加普通高考和对口招生考试。

  (八)录取结果从我校网站《新生录取查询系统》查询。

  (九)考生接到录取通知书后,在规定时间内到我校报到注册,否则视为自动放弃,取消录取资格。

  (十)对单独测试招生的考生身体要求,按照《关于做好2017年甘肃省普通高等学校招生体检工作的通知》执行。单独测试招生的考生入校后进行体检和资格复查,体检不合格或资格复查不合格者,学校将报上级主管部门批准,取消其入学资格。

  八、新生待遇

  单独测试招生计划纳入我校今年国家核定的招生计划总数内,录取数据由甘肃省教育考试院上报教育部,进入高校学生学籍库。通过单独测试招生进入我校的考生,在学费、住宿费、困难学生资助、奖学金、毕业文凭、就业待遇等方面与参加普通高考录取的学生完全一致。单独测试招生录取的新生,在校学习期间不得转学,不予转专业。

  九、监督机制

  (一)单独测试招生工作由我校纪检监察部门全程监督,按照《陇南师范高等专科学校单独测试招生监督实施办法》执行。

  (二)我校招生工作按照“公平、公正、公开”的原则,做到公平竞争、公正选拔、公开程序、公示结果,接受社会监督和投诉。

  监督投诉电话:0939-3202016

  十、违规处理

  (一)凡在单独测试招生中违规的考生及工作人员,按照教育部令第18号《国家教育考试违规处理办法》处理。

  (二)我校没有委托任何中介机构或个人进行单独测试招生录取工作,对以我校名义进行非法招生等活动的中介机构或个人,我校将依法追究其法律责任。

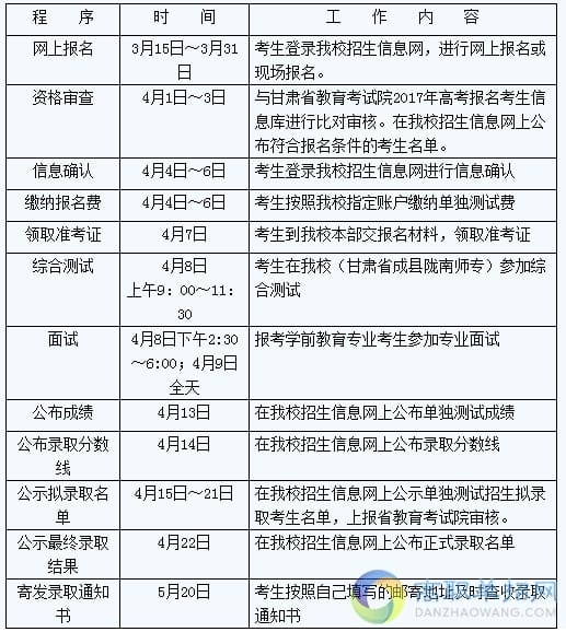
  十一、日程安排

1.png

  十二、本方案由陇南师范高等专科学校招生处负责解释

  十三、联系方式

  联系地址:陇南师范高等专科学校招生处

  (甘肃省成县河东区陇南路34号)

  邮政编码:742500 学校网址:http://www.lntc.edu.cn

  联系电话:0939-3203309(固定电话及传真); 13993953505(秦老师),13239443839(高老师),13830911942(贾老师)


2017陇南师范高等专科学校单招招生简章

2022-06-22 08:17:38

  为贯彻落实《国务院关于深化考试招生制度改革的实施意见》(国发[2014]35号)文件精神,根据省招委会《关于做好2017年甘肃省普通高校招生高职(专科)层次单独测试和综合评价录取的通知》(甘招委发[2017]4号)文件要求,结合学校实际,特制定我校2017年单独测试招生实施方案。

  一、招生原则

  我校2017年单独测试招生工作将严格遵循高校招生“阳光工程”的精神和要求,在甘肃省教育考试院的监督、指导下,由学校按照“单独确定入学标准、单独组织入学考试、单独进行招生录取”和“公平竞争、公正选拔、公开程序、公示结果”的基本原则具体组织实施。

  二、招生对象及报考条件

  (一)招生对象

  已参加甘肃省2017年普通高等学校招生全国统一考试报名的普通高中毕业生和应届中职毕业生均可报考。

  1、学前教育专业仅限中等职业学校学前教育专业考生报考。

  2、旅游管理、电子商务、机电一体化技术、园林技术、焊接技术及自动化等专业符合条件的考生均可报考。

  (二)报考条件

  1、遵纪守法,品行端正,无违法违纪记录。

  2、身心健康,参加单独测试招生的考生必须参加当年县(区)招办组织的高考体检,并符合我校2017年单独测试招生相关专业规定的招生条件和身体要求。

  三、招生计划及收费标准

  陇南师专2017年单独测试招生计划表

1.png

  四、报名及资格审核

  (一)报名时间

  2017年3月15日~3月31日,逾期不予补报。

  (二)报名方式

  1、网上报名

  符合我校单独测试招生报名条件的考生,登录陇南师范高等专科学校招生信息网(http://222.23.16.7/zsc/),进入单独招生栏目,按要求注册,并牢记用户名和密码,注意保密。进入单独招生报名系统后,认真阅读报名须知,准确填写《陇南师范高等专科学校2017年单独测试招生考生报名表》,选择报考专业,并按网上提示上传照片,照片为近期免冠正面2寸(34×45mm)彩照,jpg格式,大小为20k以下。

  2、现场报名

  没有条件进行网上报名的考生可携带身份证原件来我校招生处现场报名;报名时需提供甘肃省2017年普通高考报名考生号和近期免冠正面2寸(34×45mm)彩照电子版,jpg格式,大小为20k以下。

  (三)资格审核

  我校在整理报名考生信息后,与甘肃省教育考试院2017年高考报名考生信息库进行比对审核,符合报名条件的考生名单将于4月3日在我校招生处网页上公布,考生也可在网上查询或电话咨询。

  (四)缴纳测试费

  审核通过的考生须按照我校指定账户缴纳单独测试费100元/人。在指定日期(4月7日)之前未缴纳单独测试费者,视为自愿放弃;由于个人的原因未参加综合素质测试的考生不退单独测试费。缴费账户如下:

  户 名:陇南师范高等专科学校

  帐 号:6200 1680 4010 5060 3125

  开户行:建行成县开发区支行

  汇款时备注栏请注明“***考生单招测试费”。

  五、交纳报名材料

  符合报名条件的考生于2017年4月7日凭本人身份证(或户籍证明)原件和单独测试费回执,到我校办理以下手续:

  (一)交《陇南师范高等专科学校2017年单独测试招生考生报名表》;

  (二)报考学前教育专业的考生须交在中职阶段所学专业为学前教育的证明(由所在中职学校开具);

  (三)交2014年7月1日以后获得的“特长分”证书原件及复印件1份(仅限市级及其以上证书)。

  六、综合考核办法

  (一)学前教育专业

  成绩评定由综合素质测试成绩(满分400分)、面试成绩(满分100分)、特长分(满分100分)三部分组成,总分为600分。综合素质测试大纲和专业面试办法请登录我校招生信息网查阅。

  1、综合素质测试(满分400分)

  测试内容主要对文化基础知识、学习能力、职业道德修养、职业潜能、学前教育专业技能等方面进行综合素质测试。测试时间是2017年4月8日上午9:00~11:30,考生凭本人身份证原件和单独测试招生准考证到我校(甘肃省成县陇南师专)参加综合素质测试。测试方式为笔试,测试时间为150分钟。

  2、专业面试(满分100分)

  报考学前教育专业的考生在综合素质测试结束后,必须参加4月8日下午2:30开始,至4月9日下午6:00结束的专业面试。面试不合格或无故不参加面试的考生将不予录取。

  3、特长分(满分100分)

  符合特长分条件的考生,获得特长分加分。特长分加分项目共4项,考生各项累计分数在100分以内的,按实际分数计算特长分总分;累计分数超过100分的,按100分计算特长分总分。

  (1)技能等级证书加分

  2014年7月1日后获人社部门或其他行政主管部门核发的技能证书并提供证书原件及其复印件1份:初级一项加10分,两项及两项以上加15分;中级及中级以上20分。本项最高加分20分。

  (2)技能比赛获奖加分

  2014年7月1日后参加行政主管部门或政府委托的专业协会或大赛组委会举办的技能比赛获奖,个人项目提供获奖证书原件及其复印件1份、集体项目提供获奖证书原件或复印件1份:市级(不含县级市)第4~6名(或优秀奖)加30分,第3名(或三等奖、铜奖)加40分,第2名(或二等奖、银奖)加50分,第1名(或一等奖、金奖)加60分;参加省级及省级以上比赛获前6名或优秀奖以上的,加60分。本项最高加分60分。

  注:团体项目获奖证书有考生本人姓名的予以加分;无考生本人姓名的,无法采信,不予加分。

  (3)文体比赛获奖加分

  2014年7月1日后参加行政主管部门或政府委托的专业协会或大赛组委会举办的文体比赛获奖,个人项目提供获奖证书原件及其复印件1份、集体项目提供获奖证书原件或复印件1份:市级(不含县级市)第4~6名(或优秀奖)加3分,第3名(或三等奖、铜奖)加5分,第2名(或二等奖、银奖)加8分,第1名(或一等奖、金奖)加10分;参加省级及省级以上文体比赛获前6名或优秀奖以上的,加10分。本项最高加分10分。

  注:团体项目获奖证书有考生本人姓名的予以加分;无考生本人姓名的,无法采信,不予加分。

  (4)其它特长项目加分

  2014年7月1日后个人参加行政主管部门或政府委托的专业协会或大赛组委会举办的其他竞赛获奖(提供获奖证书原件),或持有2014年7月1日以后获得的反映考生本人特长的其他证书原件,经我校特长分评审小组评审,可给予市级每项3~5分、省级及省级以上每项5~10分的加分。本项最高加分10分。

  (二)旅游管理、电子商务、机电一体化技术、园林技术、焊接技术及自动化等专业

  成绩评定由综合素质测试成绩(满分500分)和“特长分”(满分100分)两部分组成,总分为600分。综合素质测试大纲请登录我校招生信息网查阅。

  1、综合素质测试(满分500分)

  测试内容主要对文化基础知识、学习能力、职业道德修养、职业潜能等方面进行综合素质测试。测试时间是2017年4月8日上午9:00~11:30,考生凭本人身份证原件和单独测试招生准考证到我校(甘肃省成县陇南师专)参加综合素质测试。测试方式为笔试,测试时间为150分钟。

  2、特长分(满分100分)

  按照学前教育专业特长分加分办法执行。

  七、录取办法

  (一)录取工作在甘肃省教育考试院的领导下,由我校组织实施。

  (二)为保证录取生源质量,招生成绩公布后,学校为学前教育专业和其他专业分别划定录取分数线,线上考生方可录取。

  (三)录取坚持 “尊重志愿、分数优先”的原则,按计划、按总成绩(含加分)分专业从高分到低分录取。

  (四)因学前教育专业和其他专业综合素质测试考题不同,计分方式也不同,因此,报考学前教育专业的考生只能参加学前教育专业的录取,不能录取到其他专业;报考旅游管理、电子商务、机电一体化技术、园林技术、焊接技术及自动化专业的考生,只能按照专业志愿依次录取到其中一个专业,不能录取到学前教育专业。

  (五)我校根据录取原则先确定拟录取考生名单,上报甘肃省教育考试院审核通过后在我校招生信息网上予以公示。

  (六)参加政府行政职能部门组织的职业技能大赛,获得国家级奖项或省级一等奖的考生,经我校认定无异议者可破格录取到与所获奖项相同或相近的专业,但综合测试必须参加。

  (七)凡被我校单独测试招生录取的考生,不再参加甘肃省2017年普通高考和普通高等教育对口招生考试,也不能被其它高校录取;未被我校录取的考生可继续参加普通高考和对口招生考试。

  (八)录取结果从我校网站《新生录取查询系统》查询。

  (九)考生接到录取通知书后,在规定时间内到我校报到注册,否则视为自动放弃,取消录取资格。

  (十)对单独测试招生的考生身体要求,按照《关于做好2017年甘肃省普通高等学校招生体检工作的通知》执行。单独测试招生的考生入校后进行体检和资格复查,体检不合格或资格复查不合格者,学校将报上级主管部门批准,取消其入学资格。

  八、新生待遇

  单独测试招生计划纳入我校今年国家核定的招生计划总数内,录取数据由甘肃省教育考试院上报教育部,进入高校学生学籍库。通过单独测试招生进入我校的考生,在学费、住宿费、困难学生资助、奖学金、毕业文凭、就业待遇等方面与参加普通高考录取的学生完全一致。单独测试招生录取的新生,在校学习期间不得转学,不予转专业。

  九、监督机制

  (一)单独测试招生工作由我校纪检监察部门全程监督,按照《陇南师范高等专科学校单独测试招生监督实施办法》执行。

  (二)我校招生工作按照“公平、公正、公开”的原则,做到公平竞争、公正选拔、公开程序、公示结果,接受社会监督和投诉。

  监督投诉电话:0939-3202016

  十、违规处理

  (一)凡在单独测试招生中违规的考生及工作人员,按照教育部令第18号《国家教育考试违规处理办法》处理。

  (二)我校没有委托任何中介机构或个人进行单独测试招生录取工作,对以我校名义进行非法招生等活动的中介机构或个人,我校将依法追究其法律责任。

  十一、日程安排

1.png

  十二、本方案由陇南师范高等专科学校招生处负责解释

  十三、联系方式

  联系地址:陇南师范高等专科学校招生处

  (甘肃省成县河东区陇南路34号)

  邮政编码:742500 学校网址:http://www.lntc.edu.cn

  联系电话:0939-3203309(固定电话及传真); 13993953505(秦老师),13239443839(高老师),13830911942(贾老师)